想要深入学习游戏数据分析?但是苦于没有项目经历?
从事游戏业务岗位,面对一堆游戏数据,但是却无法从数据中挖掘出价值?
面对千万级用户数据,标签体系混乱得连付费用户都圈不准?
当领导问到这次游戏活动,到底是赚了还是亏了,你还在手工合并十张Excel表,分析思路还是一头雾水?
AB测试报告交上去,总被反问:“样本量真的够吗?置信区间呢?”
相信以上这些问题大家都可能会遇到,在精细化、精品化的行业阶段,游戏行业的数据战争早已升级:
某二次元手游靠用户画像优化,首月留存提升23%;某SLG通过精细化损益模型,避免2000万预算打水漂;某出海团队用本地化数据分析,在东南亚杀出下载榜TOP3…你知道数据分析为何如此重要了吧!!
👑游戏数据分析高阶营(13天魔鬼训练+30天陪伴辅导+3段数分经历),直接打通你对游戏数据分析的任督二脉!达到专业数分岗位的水平!
本次高阶营仅面向之前学习过初阶的伙伴。请先通关初阶副本后开启高阶挑战!
初阶入口👉https://play.youmiwu.cn/30797.html

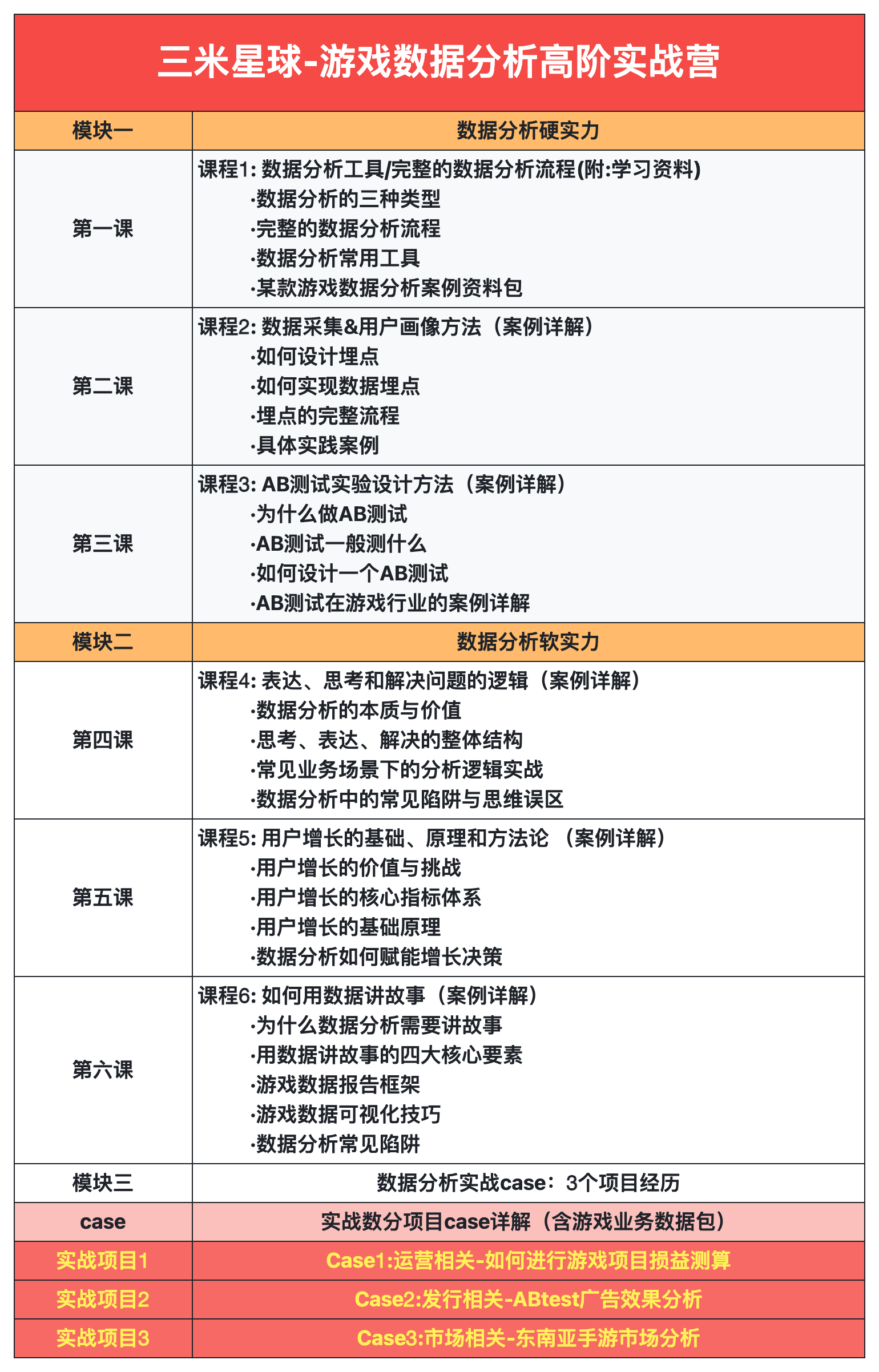
【高阶数分特训营课程介绍】
适合对象:
想冲刺大厂高薪的数据分析师/策划/运营岗新人;在晋升瓶颈的游戏从业者;急需数据分析项目实战经历的转行精英;
有一定游戏理解;对游戏分析能力有进阶需求;对其他赛道渴望突破的求职者或从业者;
这次高阶没有工具编程要求,基本上会用Excel就够用!
第一部分:13天魔鬼训练,系统学习数分专业课
每一节课都会包含详细的案例拆解。由老师教大家如何从0-1进行数据分析。

第二部分:3个数据分析项目实战经历(含数据包)
3个数据分析项目case均包含数据源+具体的游戏业务场景,完成实战后可作为数据分析的实战项目,写到求职简历上。
肥羊老师会带着做三个实战项目,让缺少项目经历的小伙伴也能有实战经历了。
实战项目case1:《游戏项目损益测算》(含数据源)
破解游戏盈利密码,从“凭感觉”到“算精准”,教大家如何用1张表、N个核心指标判断项目情况。
适合于运营、发行、策划相关工作场景,告别“赌运气”式开发,用数据守住生死线。
实战项目case2:《AB test广告效果分析》(含数据源)
夯实数据分析师必备技能—ab测试相关基础知识,了解ab测试如何在实际业务中落地,帮助大家找到优化广告投放的合理路径。
适合于运营、发行相关工作场景,用AB测试避免广告盲目优化,锁定投放问题,降低广告cpi。
实战项目case3:《海外东南亚手游市场分析》(含数据源)
从认知到实战,教你如何根据公开信息破解行业市场迷局,洞悉市场全貌与区域差异,找到出海业务合适的增长策略;
适合于游戏出海业务相关工作场景,厘清增量市场,更好地进行资源分配和研发推广策略制定。
第三部分:30天陪伴辅导答疑
1、与导师30天内无限次微信交流;
2、课程上课期间直播互动,学员可直接连麦提问;
3、赠送465元钻石会员门票🎫一张!
🎯 学完直接解锁 🎯
1、深度学习高阶游戏数据分析技能,课程全程直播互动+30天咨询服务;
2、游戏数据分析能力和游戏调优数据能力的突破,短期内内获得大厂老师数年经验积累真传;
3、 3个游戏数据分析项目实战经历,可以写到简历上的项目经历!
4、导师人脉关系的精准内推!
导师介绍:
肥羊老师:现大厂高级数据分析师、资深游戏数据分析师、多年游戏大厂运营经验,多段明星产品项目经验。
肥羊老师也是三米星球嘉宾,带过星球三期初阶游戏拆解训练营。学员好评如潮!除了肥羊老师,三米老师也会参与辅助指导~采用双导师辅导制。
三米老师
三米老师,三米星球创始人,前游戏大厂移动事业部运营总监,8年游戏运营经验,带过50人团队,面试过200+游戏运营,做过年10E流水。具备多款成熟游戏从0-1宣发及买量运营经验。负责休闲、MMO、ARPG、SLG、二次元等多种品类游戏。
三米星球辅导成绩:
简历阅卷修改数量:数干份;星球总付费会员1500+;
已帮助过米哈游、网易、腾讯、字节、灵犀互娱、IGG、4399、三七互娱、游族、完美世界、B站、西山居、友塔、大梦龙途、麦吉太文、智明星通等近100小伙伴顺利从修改简历、到面试辅导、到拿到offer,服务游戏求职全流程。包含校招、社招、转正答辩offer!
导师往期成果:
【游戏数据分析训练营】已经开办3期,每一期都是好评如潮!详细介绍和作业案例可见往期游戏初阶训练营:https://play.youmiwu.cn/30797.html
就在刚刚结束的游戏数据分析训练营中,再一次被学员刷爆了好评!
适合人群:
第一类:想要进入游戏行业的校招生/新人小白
-
提前掌握行业标准分析框架(如DAU/MAU漏斗、付费拆解模型),为校招面试夯实基础。
-
掌握游戏数据分析的能力,你将能够招架住游戏面试官给你的各种业务问题。真的毫不夸张啊!
-

第二类:游戏行业从业者
-
初级/中级游戏数据分析师:系统化填补知识体系缺口,尤其是专题模块(如买量分析)可提升实战能力。
-
游戏运营/市场/发行营销人员:学习通过数据优化活动策划、用户分层运营及ROI评估,直接赋能日常运营决策。
-
游戏策划/项目管理/PM等研发岗位:掌握用数据验证玩法设计、平衡经济系统、定位流失问题,避免主观决策偏差。

各类游戏业务岗位都适用

来自工作好几年的游戏运营真实好评
第三类: 泛互联网从业者转型
-
其他领域数据分析师:游戏行业数据复杂度高(如虚拟经济、行为埋点),是拓展细分领域竞争力的优质选择。
-
运营/产品岗转型者:游戏化设计思维与数据分析结合能力,可成为转行游戏行业的差异化优势。
-

转行到游戏行业的小伙伴
不仅小白学会了!转行的小伙伴学会了!工作了好几年的游戏运营/策划也都觉得收获满满,重新查漏补缺,重新专业思考了业务问题!没错,这堂课教的不是技术,不是工具,不是SQL,是游戏业务场景分析实战案例,是数据分析思维,是所有业务岗位都需要的数据分析底层能力!
好评已直接刷爆星球~!

干货与实战趣味结合的课程设计

课程质量高且成体系化
本期高阶营将在第三期初阶数分训练营之后无缝衔接开启!!刚参加完初阶的同学可以趁热打铁啦!
肥羊老师真的很忙,这次高阶错过,估计要等上一年……

拍下后请联系三米小助理(JDsoeasy), 加入正式班级群。
首期优惠价5999元(原价7999元)! 本期小班教学仅招5人左右,名额有限先到先得!










-9-scaled.jpg)




暂无评论内容